申請原創保護違規采編互聯網新聞信息,然后舉報違規采集內容就可以違規采編互聯網新聞信息了違規采編互聯網新聞信息;在禁止行為方面違規采編互聯網新聞信息,生產運營者不得從事虛假冒名注冊違規采編新聞制造虛假輿論惡意營銷詐騙抄襲偽原創煽動網絡暴力非法買賣賬號等違法違規行為違規采編互聯網新聞信息,以維護良好網絡生態國家信息中心2020年4月13日發布的2019中國網絡媒體。
五有健全的信息安全管理制度和安全可控的技術保障措施六有與服務相適應的場所設施和資金申請互聯網新聞信息采編發布服務許可的,應當是新聞單位含其控股的單位或新聞宣傳部門主管的單位符合條件的互聯網新聞;公眾賬號生產運營者10項違法違規行為主要包括不得從事虛假冒名注冊,違規采編新聞,制造虛假輿論,惡意營銷詐騙,抄襲偽原創,煽動網絡暴力,非法買賣賬號等最近網信辦出臺了對微信公眾號的治理規定,而且里面的內容都是真真假假。

不僅僅是假新聞,還有專門起一些夸張標題的營銷號,標題夸張過頭,內容毫無營養,總而言之就一個目的讓用戶感到惡心這樣的瀏覽器,現在不整治更待何時違規瀏覽器的背后是巨大的利益鏈本來可以提供一些健康有效的信息給;第一條 為了規范互聯網新聞信息服務,滿足公眾對互聯網新聞信息的需求,維護國家安全和公共利益,保護互聯網新聞信息服務單位的合法權益,促進互聯網新聞信息服務健康有序發展,制定本規定 第二條 在中華人民共和國境內從事互聯網新聞信息服。
7月28日微博公示第一批違規賬號關閉125個禁言11個共136個,其中涉黃低俗賬號86個違規采編轉載互聯網新聞信息冒充媒體賬號15個散播虛假信息發布不實信息賬號33個宣揚仇恨散布極端觀點惡意營銷賬號2個以上賬號中百萬粉絲。
違規采編互聯網新聞信息怎么處理
新浪微博當日還公示了涉黃低俗賬號 86 個違規采編轉載互聯網新聞信息冒充媒體賬號15個散播虛假信息發布不實信息賬號 33 個宣揚仇恨散布極端觀點惡意營銷賬號2個其中,大部分賬號被關閉,但事實上,天眼查的禁言期限并沒。
微博管理員昨日發文稱,關閉并公示第一批違規賬號共136個,其中涉黃低俗賬號86個違規采編轉載互聯網新聞信息冒充媒體賬號15個散播虛假信息發布不實信息賬號33個宣揚仇恨散布極端觀點惡意營銷賬號2個除了天眼查被禁言90天。
規范網絡傳播秩序站方將集中對平臺內存在的發布涉黃低俗信息,違規采編轉載互聯網新聞信息,散播虛假信息,宣揚仇恨,散布極端觀點惡意營銷的賬號進行集中檢查清理本次專項整治中,微博將每周發布相關處置結果,公示主要任務工作。
微信方面表示,根據國家網信辦2021年“清朗”系列專項行動要求,即日起至2021年10月26日,微信公眾平臺開展整治違規采編發布財經類信息行為,凈化網絡環境 平臺將全面落實專項整治要求,嚴格按照互聯網新聞信息服務許可等相關要求,依法依規發布。
新聞從事人員不得從事有償新聞活動,不得利用互聯網信息來采編,發布轉載審核等工作從事廣告贊助,中介等經營活動,通過對以前的種種網絡亂象進行管理,對其背后的從業人員進行監督出現問題,責任到人進行處罰互聯網信息服務。
違規采編發布財經類信息專項整治
1、第一,禁止PUSH彈窗推送商業網站平臺和“自媒體”賬號違規采編發布轉載的新聞信息,推送新聞信息必須采用規范稿源 第二,PUSH彈窗推送新聞信息不得渲染炒作輿情熱點,斷章取義篡改原意吸引眼球誤導網民 第三,未取得互聯網新聞信息服務。
2、一不以真實身份信息注冊,或者注冊與自身真實身份信息不相符的公眾賬號名稱頭像簡介等二惡意假冒仿冒或者盜用組織機構及他人公眾賬號生產發布信息內容三未經許可或者超越許可范圍提供互聯網新聞信息采編發布。
3、7月28日消息,微博公布了專項整治處置結果公告,天眼查因違規采編轉載互聯網新聞信息冒充媒體賬號,被禁言九十天據新浪微博社區管理官方微博7月28日消息,天眼查微博賬號涉嫌違規采編轉載新聞冒充媒體被禁言九十天根據微博整治。

4、任何組織不得設立的三種類型的互聯網新聞信息服務單位包括中外合資經營中外合作經營外資經營互聯網新聞信息服務單位約談工作規定為了進一步推進依法治網,促進互聯網新聞信息服務單位依法辦網文明辦網,規范互聯網新聞信息。
5、近期,國家網信辦相繼針對網絡傳播秩序網絡直播未成年人網絡環境自媒體管理等領域存在的違法違規亂象問題啟動整治行動瀏覽器成為專項整治對象之一,包括集中整治違規采編發布互聯網新聞信息轉載非合規稿源問題等同時。
-
廣州市網站建設建設(廣州網站建設解決方案)
廣州的建站公司里最出名里的是169G建站公司廣州市網站建設建設,有好多的直播中的網站都是由廣州市網站建設建設他們公司制作的,在直播時的人數達到數百萬人時,網站不會崩潰,做的...
-
互聯網新聞廣播電臺是什么(互聯網新聞廣播電臺是什么單位)
新聞節目指以新聞材料為基礎,加工制作而成的電臺或電視節目,新聞節目可包括現場或預先錄制的訪問專家的分析民意調查結果,偶爾會包含社論內容新聞聯播指一種電視或廣播新聞節目...
-
建設部網站首頁(建設部網站辦事大廳)
建設部網上有公告的建設部網站首頁,這幾天這些業務都在并入網上辦事大廳中,暫時不能查的;八大員證書在中國建設教育協會培訓中心官網查進入建設部官網,找到首頁底部社團網站,可以...
-
海寧教育小程序開發(海寧教育小程序開發公司)
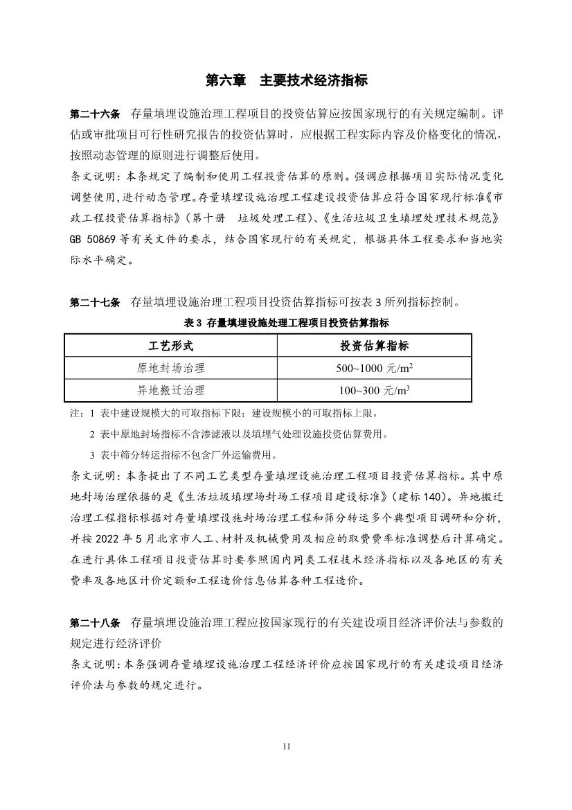
教育小程序開發有三種方式選擇1在模板網站一鍵生成是按年算海寧教育小程序開發,每年都要交海寧教育小程序開發,一般幾百元到幾千元一年,也就是使用事先做好的模板2找技術公司外...
-
關于互聯網醫療健康的新聞(最新的關于互聯網與醫療健康之間的事件)
與阿里 健康 2020財年2019年3月31日2020年3月31日的經營狀況相比關于互聯網醫療健康的新聞,京東 健康 的營收和經調整的期間盈利均稍有領先京東 健康 10842億元344億元 vs 阿...
